绿色积分

通证积分+数字藏品商城模式

通证积分+数字藏品商城模式

发表时间:2024-09-27 17:20作者:刘龙15766340569

通证积分+数字藏品商城模式
行业背景、政策方向

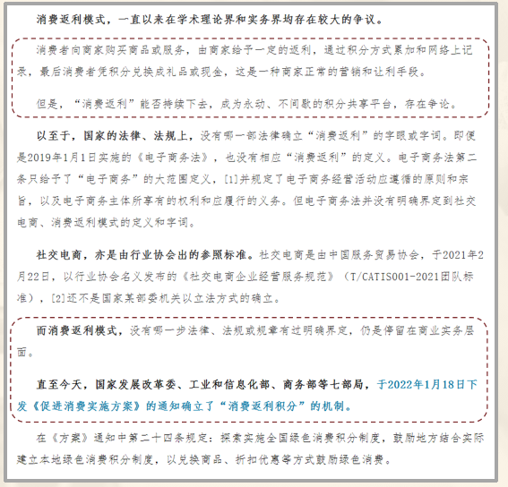
      探索实施全国绿色消费积分制度,鼓励地方结合实际建立本地绿色消费积分制度,以兑换商品、折扣优惠等方式鼓励绿色消费。鼓励各类销售平台制定绿色低碳产品消费激励办法,通过发放绿色消费券、绿色积分、直接补

贴、降价降息等方式激励绿色消费。

      消费者向商家购买商品或服务,由商家给予一定的返利,通过积分方式累加和网络上记录,最后消费者凭积分兑换成礼品或现金,这是一种商家正常的营销和让利手段。


1465020163.jpg1480466184.jpg


那么行业背景下私域电商领域企业机遇在哪里?
1565728241.jpg

商城积分分红模型解读、分析:

购买产品(大约5——10款)成为会员,并享受会员权益:

:级别

3000,初级会员,赠送2.5倍积分

9000,中级会员,赠送3倍积分

27000,高级会员,赠送3.5倍积分

51000VIP会员,赠送4倍积分

赠送积分进入积分池,每天按照订单金额的1.2%释放

备注:一次性购买对应价值的产品,获得对应赠送的积分;多次购买产品,根据每次产品数额赠送对应积分,并根据每个订单分别释放积分;

比如A购买了3000的产品,赠送了9000积分,每天释放36积分;如果A再次购买一个9000的产品,再次赠送27000积分,每天再释放108分;

总计释放36+108=144分,当第一个9000积分释放完毕后,每天就只有108分了。

:分享收益(加速释放按爆单金额基数)

一代50%,二代30%

举例说明:A推荐了BA购买了3000产品,赠送了9000积分,B购买了3000产品,赠送9000积分,A每天释放36积分,B每天释放36积分;

A的分享收益为B-36积分的50%18积分;18积分从A9000积分中扣除;

如果A有两个购买订单,优先从第一个订单的积分中扣除。

三:团队推广加速释放积分转换速度:(加速释放按爆单金额基数)

级别     业绩                     奖励

一星    5万                      10%   

二星     20万                     20%

三星     60万                     26%   

四星     200万                    32%   

五星     600万                    38%   

六星    1500万                    44%   

七星    3000万                    50%   

举例说明:

每个会员都是太阳线市场,可以多推荐,按照团队的业绩来衡量晋升级别;

A推荐BB推荐C

A是七星,B是六星,C是一星,C下级市场今天释放了10000分,那么C应得1000分,B应得4400分,A应得5000分;

C下级没有平级,C实得1000分,B实得4400减去A1000分等于3400分,A实得5000减去B4400=600分;

分享奖励依旧从购物赠送的积分总额中扣除。

四,平级奖:

享受下级平级市场整体,3%

举例说明:

A推荐BAB同为一星,B拿下级市场释放总积分的10%A拿平级奖,B下级市场总释放的3%

平级奖同样从购物赠送的积分总额中扣除。

二、三、四为加速释放,根据下级市场每天释放积分数量,计算上级加速释放数量。

备注:

1,动静结合,按照指定级别,返完相应倍数的积分为止。

2,多次购买产品,根据每次产品数额赠送对应积分,并根据每个订单分别释放积分;

3,后台可修改积分使用比例

4,后台可修改奖励积分制度参数

5,前后台可查看个人网体总业绩

6,一个手机号注册一个账户,手机号既是账号

7,可以通过手机验证码找回或修改密码

8,可以给会员,增加或删除积分

1529852943.jpg

积分使用场景,如何塑造积分价值?
1、积分、购物券不能提现,积分释放出来购物券,购物券在平台生态内消费,平台线下整合吃喝玩乐平台合作,线上打造综合类商城,能够满足各种衣食住行;

2、购物券可以点对点线下转赠;

3、成为会员才能参与赠送积分活动,全场消费均可赠送积分,根据商家让利比例不同,赠送的积分比例也不同,商家让利比例3%-20%,通过商家让利金额补贴消费者;

4、后续可以规划对接积分对接通证,企业通过交易所发行通证,再用商城的积分兑换成通证做增值;通证必须要有实物产品或者权益产品对标。

1714397662.jpg

商城积分+数字藏品模型举例分析:

平台发行【元宇宙·酱酒】系列数字藏品,每一份数字藏品代表的都是一瓶独一无二的“年酱王”

增值模式:用机制设计NFG的稀缺,使其“供不应求”

3年,让【元宇宙·酱酒】价值增长20倍!


1584566453.jpg

1、通过“供不应求”的模式设计,让NFG酱酒的价值实现单边上涨;

2、由于酒的价值在上涨,加上市场上酒的“稀缺性”,让前面参与的用户感受到价值;

3、让用户手上的积分有多重使用价值:兑换商品、积分看广告变现、NFG增值;

4、通过酒的价值上涨,给商城带来更多营销玩法,从而带动商城产品的销售

1618278914.jpg

举例:当前酱酒的市场指导价为600元/瓶,则用户可用"600个酒积分+5瓶NFG酱酒"购买【增值大礼包】,从而获得6瓶NFG酱酒。(1酒积分=1元)


总结:技术上以以通证积分技术为依托,以商品实际价值为支撑,

通过数字藏品赋能商品,让消费者同时成为收藏家,

实现商品价值、收藏价值、社交价值等多重价值持续积累,

同时实现真实可信的实物商品数字化发行、购买、流通、溯源。

知识拓展

以下内容均为网络转载素材,我只是大自然的搬运工,如有侵权请联系删除,感谢!!!

注明:小编不参与任何分析的项目运营,也不投资参与任何项目,也不收费推广项目,不做项目私下评估,

玩家勿扰。(以上分析不构成任何投资建议)小编是一家软件kaifa公司负责人,只kaifa互联网软件,不会

参与任何运营项目,以上数据通过互联网公开信息进行分析的商业模式和数据,所有信息均来源于互联网

小编不承担任何数据真实性责任。

补贴金营销模式玩法解析

一、概述

补贴金营销模式是一种创新的营销策略,通过向消费者提供经济补贴或奖励,刺激其购买行为并促进品牌忠诚度和市场渗透力的提升。该模式不仅能够有效提升用户的购买意愿,还能增强用户对平台的忠诚度,形成持续性的消费循环。

二、玩法解析


  1. 购买礼包或产品获取补贴金

    • 用户购买指定礼包或产品后,平台会给予一定数量的补贴金作为奖励。这些补贴金可以在未来的购物中抵扣现金,或者通过推荐给他人使用获得更多收益。

  2. 代理级别与补贴金释放

    • 平台设置多个代理级别,如VIP会员、代理、总代理、董事等。不同级别的代理在购买礼包时获得不同额度的补贴金。随着代理级别的提升,补贴金的释放速度也会加快,帮助代理快速回本并赚取更多利润。

  3. 代理分销与复购优惠

    • 代理可以通过招募下级代理享受分销奖励。平台为不同级别的代理提供复购优惠,鼓励用户重复购买并推荐他人加入。

  4. 终端出货奖励

    • 平台根据代理的终端出货情况给予额外的奖励,形成级差制度,确保各级代理都能获得相应的收益。


三、举例分析

以某私域电商平台的代餐粉为例:


  • 零售价为98元/盒。

  • 代理级别:礼包VIP会员398元,3980元成为代理,39800元成为总代理,39.8万元成为董事级别。

  • 代理分销:直接招募下级代理可以享受一级分销10%作为奖励。

  • 复购优惠:董事优惠40%、总代理30%、代理20%、VIP优惠10%。

  • 终端出货奖励(假设比例也是按照上面):假设VIP销售了一个98元的产品,VIP会员分得9.8元奖励,上面的代理分得9.8元,总代理分得9.8元,董事分得9.8元。如果是董事直接推荐了一个用户购买,董事直接获得39.2元。


四、优势亮点分析


  1. 经济激励机制

    • 通过直接的经济回馈激发消费者的购买欲望,提高品牌忠诚度。

  2. 快速回本与盈利

    • 代理通过招募下级代理和复购优惠,可以快速收回投资并实现盈利。

  3. 多级分销体系

    • 多级分销体系确保了各级代理都能获得相应的收益,促进了团队的稳定和发展。

  4. 品牌忠诚度提升

    • 补贴金模式通过经济激励增强了品牌与消费者之间的情感纽带,提升了品牌忠诚度。

  5. 市场拓展迅速

    • 多级分销体系使得品牌能够迅速扩大市场覆盖面,提高市场渗透率。

  6. 资金快速回笼

    • 平台通过补贴金的逐步释放和代理费的快速收取,实现了资金的快速回笼和再利用。

  7. 降低库存压力

    • 云仓模式使得代理无需线下囤货,降低了库存压力和经营风险。